На главную

MiWallet

Fintech: сайт и личный кабинет

Fintech B2C B2B User Research

Сайт с нуля, личный кабинет для юрлиц, UI-kit из 100+ компонентов, user-тесты с мигрантами из Узбекистана и Таджикистана.

Что нужно было сделать

Спроектировать веб-сервис для оплаты патента на работу, госпошлин/штрафов и денежных переводов.

Для мигрантов, работающих на территории РФ

  1. Быстрее и проще, чем на сайтах госструктур или в миграционных центрах оплатить нужные платежи
  2. Дешевле оплатить госпошлины и штрафы
  3. Быстро перевести деньги родным в другой стране

Для юридических лиц, работающих с мигрантами

  1. Оплатить патенты и другие документы сразу за группу сотрудников
  2. Застраховать группу сотрудников
  3. Видеть статусы по истечению сроков оплаченных рабочих патентов или страховок своих сотрудников и оперативно оплачивать их

Стек работ

  • Собирала бизнес-требования и анализировала конкурентов, изучала ограничения
  • Проектировала интерфейс, собирала прототипы
  • Проводила удалённо юзабилити-тестирования с пользователями. Формировала задания и просила пользователей сделать задачу на тестовом стенде
  • Презентовала результаты владельцу бизнеса и команде разработки
  • Собрала UI-kit из 100+ компонентов
  • Проводила дизайн-ревью на тестовых стендах с фронтами до релиза
  • Спроектировала личный кабинет для юридических лиц с заданиями, исполнителями и оплатой
  • Сделала шаблоны для поддержания консистентности в маркетинговых проектах

Главная страница сервиса

Главная страница MiWallet — неавторизованный пользователь, выбор платежа

Боли мигрантов, выявленные на интервью

На сайтах госструктур очень сложно разобраться как оплатить штраф и найти страницу с нужной информацией. У МВД в каждом регионе свой сайт

ЦА плохо владеет русским языком и тяжело воспринимает путаные инструкции по оплате, также часто не владеет цифровой грамотностью

ЦА ходит в Сбербанк или в миграционные центры, стоит в долгих очередях, всё делает офлайн

ЦА не доверяет финтех-сервисам, кроме крупных банков, так как часто попадает на мошенников

Формы данных для оплаты очень длинные и не всегда понятно, что нужно вводить

Не получают помощи от техподдержки сервисов или получают оскорбления

Гаджеты старые/дешёвые/битые камеры, не всегда есть возможность быстро отсканировать QR-код. Иногда гаджет один на несколько человек

Когда останавливает полицейский, не всегда носишь с собой чек об оплате патента, а в сервисах его не всегда легко найти

Примеры user-тестов

Раздел Задания Гипотеза
Регистрация Зарегистрируйтесь, пожалуйста Юзер понимает, куда приходит пароль и как зарегистрироваться
Оплата Оплатите, пожалуйста, патент Юзер понимает, как оплатить нужный платёж
История операций Покажите чек по оплате патента. Как думаете, где ещё можно найти чек, если вы уже вышли со страницы оплаты Юзер быстро находит чек за оплату

Выводы: После проведения тестов были выявлены слабые места и исправлены.

Итерационная работа над задачами

Пример задачи. Изначально в сервисе не нужно регистрироваться, чтобы оплатить платёж. Проверить гипотезу: будет ли больше доверия к сервису у мигрантов, если мы попросим их регистрироваться?

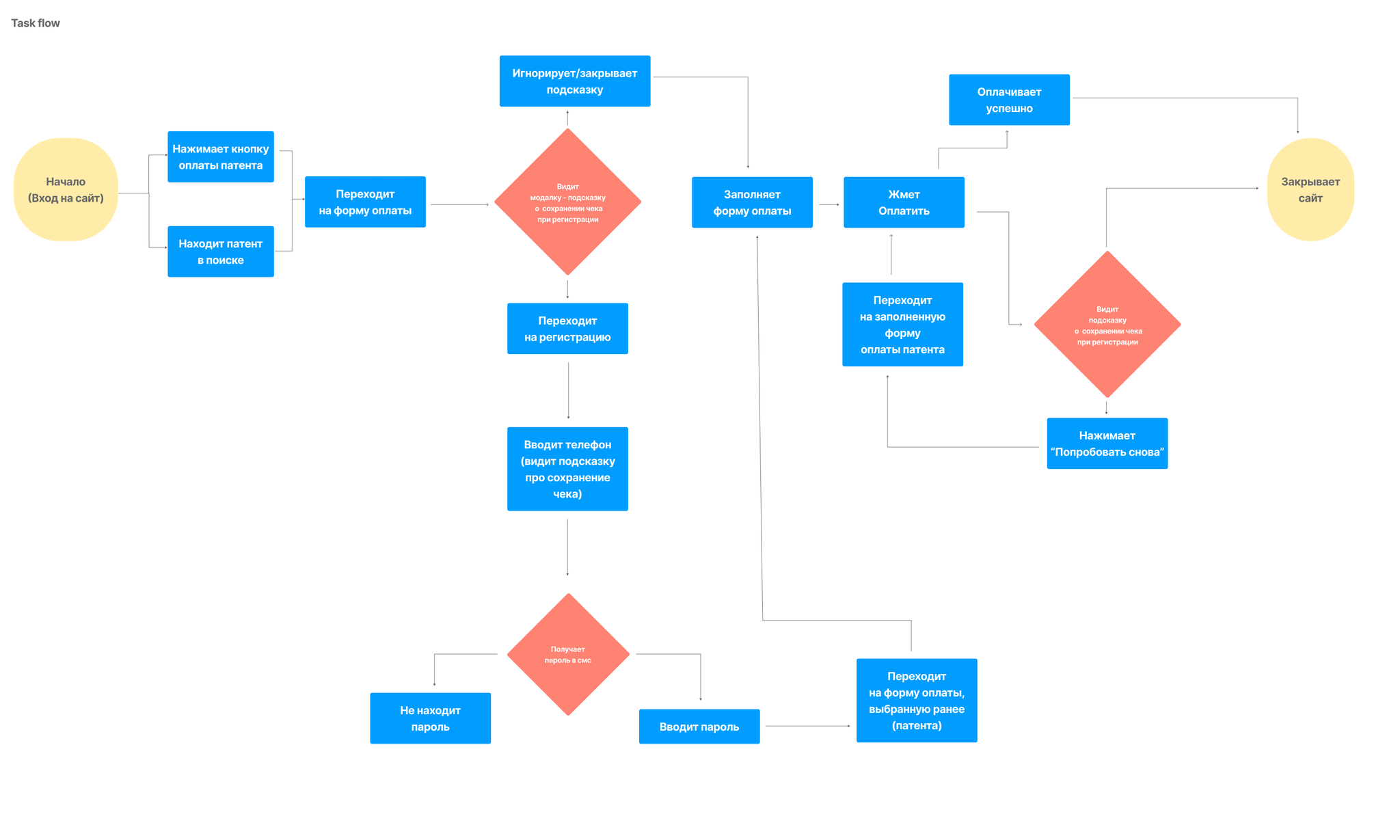
Как мигрант совершает платёж — user flow

Как мигрант совершает платёж

Screen flow — есть возможность оплатить без регистрации

Есть возможность оплатить без регистрации

UI-kit

Чтобы быстро собирать макеты, вносить правки и сохранять консистентность дизайна — был разработан UI-kit, описывающий все состояния компонентов, используемых в сервисе.

UI-kit MiWallet — компоненты, часть 1
UI-kit MiWallet — компоненты, часть 2

Проблемы, с которыми столкнулась

  • Очень трудно находить респондентов, готовых к общению (женщинам запрещали мужья, курьеры убегали по делам, дворников прогоняла руководительница)
  • В связи с банковскими ограничениями упростить платежи до минимума кликов пока не удавалось — есть множество обязательных данных
  • Отсутствие маркетингового продвижения сервиса → мало пользователей → мало аналитики
  • Для улучшения пользовательского опыта нужно намного больше тестирований

Результат на 2023 год

Cайт частично запущен, частично находится в разработке, идут первые платежи новых пользователей.